【通辽疫情新增风险地区,通辽最新疫情报告】

本文目录一览:

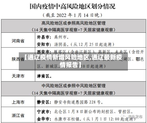
内蒙古通辽几号恢复快递

〖壹〗、通过查询相关资料显示:内蒙古通辽恢复快递时间未知。据内蒙古通辽疫情的最新消息,2022年11月28日 ,全市报告有新增本土无症状感染者10例,其中通辽区2例,均系集中隔离点检出;不具备快递恢复的条件 。所以内蒙古通辽快递不能恢复。具体恢复时间以官方通知为准。

【通辽疫情新增风险地区,通辽最新疫情报告】-第1张图片

〖贰〗 、没通 ,通辽已经可以通快递,通辽,原称哲里木盟 ,内蒙古自治区辖地级市,地处内蒙古东部,在速递物流方面 ,随着道路的逐步通畅 ,截止2022年11月30日,中国邮政集团有限公司通辽市分公司已经全线恢复开通市、县、乡三级邮路 。

【通辽疫情新增风险地区,通辽最新疫情报告】-第2张图片

〖叁〗 、内蒙古通辽中通快递没恢复。近来内蒙古不可以发快递,现在内蒙古疫情形势比较严峻 ,为了避免疫情严重传播,快递暂时受到了限制。等到疫情得到有效控制之后在收发快递 。

【通辽疫情新增风险地区,通辽最新疫情报告】-第3张图片

〖肆〗 、没有。中通快递是一家快递的运输公司,在通辽近来2023年2月18日还是正常的收快递配送 ,所以通辽中通快递没停运。通辽市是内蒙古自治区地级市 。通辽市地处内蒙古自治区东部,东靠吉林省四平市,西接赤峰市、锡林郭勒盟 ,南依辽宁省沈阳市 。

内蒙古通辽市335国道让下高速吗

让。通过查询内蒙古疫情指挥部官方信息了解到:截止到2022年11月12日,通辽市335国道新增确诊病例0例,属于低风险地区 ,所以是让下高速的。但出行人员也要注意自我防护,不要前往中高风险地区 。

不是。划分标准不同,涵盖范围不同 ,命名不同标志不同。国道和高速公路不是一个概念 ,公路按其在公路路网中的地位分为国道、省道 、县道和乡道 。还按照技术等级,分为高速公路、一级公路、二级公路 、三级公路和四级公路。

国道阜康段路线大致走向为东西向,连接阜康市与周边区域 ,具体线路需结合最新规划或实地信息确认。路线基本概况 335国道是国家高速公路网的重要组成部分,阜康段作为其中一段,主要承担区域间的交通衔接功能 。

通辽疫情啥时候解封

月中旬。通过查询通辽疫情工作报告了解到 ,通辽疫情最新消息12月中旬解封。通辽,原称哲里木盟,内蒙古自治区辖地级市 ,地处内蒙古东部,东靠吉林省四平市,西接赤峰市、锡林郭勒盟 ,南依辽宁省沈阳市、阜新市和铁岭市,北与兴安盟以及吉林省白城市 、松原市为邻 。

022年12月19日。查询宝龙山地区疫情防控中心显示:截至2022年12月19日,经核实该地区是已经解除风险封控地区的 ,可以自由出行 ,因此是2022年12月19日。通辽,原称哲里木盟,内蒙古自治区辖地级市 ,地处内蒙古东部,东靠吉林省四平市 。

解封了 。根据疫情防疫政策显示,12月1日通辽解封了 ,没有疫情,属于常态化地区,疫情具有病毒传播快、伤亡大、控制难度高 、地域广等特点。疫情在即 ,务必做好个人防护。

内蒙古自治区通辽市科尔沁左翼中旗保康镇平安是否风险区

是风险区,2022年11月27日,科左中旗新增9例核酸检测初筛阳性人员 ,其中,4例系外省返乡人员,2例系呼和浩特市返乡人员 ,2例系上级协查推送重点地区返回人员 ,1例系无症状感染者的密切接触者,经专家组会诊均为新冠肺炎无症状感染者 。

通辽保康镇属于内蒙古自治区通辽市科尔沁左翼中旗,是一个具有丰富历史和文化底蕴的地方。保康镇位于科左中旗中部 ,东与吉林省长岭县大兴镇相邻,南和巴彦塔拉镇毗连,西与架玛吐镇接壤 ,北和代力吉镇交界,区域面积4526平方千米。截至2018年末,户籍人口32745人 。

内蒙古科左中旗属于通辽市。科尔沁左翼中旗 ,简称科左中旗,位于内蒙古自治区东部,处于内蒙古、吉林、辽宁三省交汇处的“金三角 ”地区 ,由通辽市管辖。该旗政府所在地是保康镇,区域面积达9811平方公里 。

总的来说,通辽保康是内蒙古自治区通辽市科尔沁左翼中旗的一个重要组成部分 ,凭借其独特的历史底蕴 、丰富的自然资源和人文景观以及现代化的城镇建设 ,成为了通辽地区不可或缺的一部分。

科尔沁左翼中旗的行政区划主要包括以下部分:镇区:共有12个镇,分别是保康镇 、宝龙山镇、舍伯吐镇、巴彦塔拉镇 、门达镇、架玛吐镇、腰林毛都镇 、希伯花镇、花吐古拉镇、代力吉镇 、努日木镇和珠日河镇。这些镇下设多个居委会和嘎查,如保康镇包含6个社区居委会、22个村委会和15个嘎查等 。

扎兰艾勒嘎查无症状感染者有几个

〖壹〗、无症状感染者18:女 ,39岁,现住阿都沁苏木扎兰艾勒嘎查。11月9日13时与无症状感染者11到金宝屯镇布敦卫生院就诊,15时到达金宝屯镇达因好沁嘎查 ,随后返回阿都沁苏木扎兰艾勒嘎查家中放牛,放完牛回家,之后无外出。

〖贰〗 、哈丹嘎查与塔林浩坦嘎查、乌兰楚鲁嘎查、玛林呼都嘎嘎查 、扎兰艾勒嘎查 、巴彦乌达嘎查、珠日干格日嘎查、塔林达拉嘎查 、都楞嘎查、乌日根格日嘎查、洞胡勒嘎查 、固恩胡都嘎嘎查、伊和浩坦塔拉嘎查、乌列斯台嘎查 、楚伦温都日嘎查相邻 。

〖叁〗、东海力斯台嘎查与阿布根艾勒嘎查、东乌兰楚鲁嘎查 、毛和尔浩来嘎查、哈日胡吉嘎查、西会田召嘎查 、北海力斯台嘎查 、中会田召嘎查、西乌兰楚鲁嘎查、宝日胡都嘎嘎查 、二龙山嘎查、扎兰希伯嘎查、东哈根艾勒嘎查 、南亚门艾勒嘎查、腰哈根艾勒嘎查相邻 。

通辽现有多少高风险地区

〖壹〗、没有。截止2022年12月23日 ,据内蒙古疫情防控中心显示,通辽没有高风险地区了。通辽,原称哲里木盟 ,内蒙古自治区辖地级市,地处内蒙古东部,东靠吉林省四平市 ,西接赤峰市 、锡林郭勒盟 ,南依辽宁省沈阳市、阜新市和铁岭市,北与兴安盟以及吉林省白城市、松原市为邻 。

〖贰〗 、月6日0—24时,内蒙古自治区新增本土确诊病例20例 ,新增本土无症状感染者49例,二连浩特市北疆社区、西城社区和锡林社区三地调整为高风险地区。 具体信息如下:新增本土确诊病例情况6月6日0—24时,内蒙古自治区报告新增新冠肺炎本土确诊病例20例 ,其中通辽市1例、锡林郭勒盟19例。

〖叁〗 、不是 。通过查询内蒙古通辽市疫情防控部门显示,截止2022年11月21日,内蒙古通辽市不是中高风险地区 ,而是全域高风险地区,疫情严重。通辽市的前身哲里木盟建置始于清初,其地域北由索岳尔济山以南的洮尔河 、嫩江流域起 ,南至乌哈那德山的东西辽河流域和养息牧河。

〖肆〗、严重 。通过查询通辽疫情防控消息显示,截止2022年12月05日疫情严重,通辽共有低风险地区7处 ,高风险地区405处。疫情期间要减少外出 ,注意防护。

〖伍〗、封闭 。通辽铁路第一小学封闭,通过查询通辽市疫情实时大数据报告了解到,截止于2022年11月12日 ,辽宁共有低风险地区10处,中风险地区86处,高风险地区67处 ,通辽铁路第一小学施行封闭,展开线上教学。通辽铁路第一小学位于内蒙古通辽市科尔沁区,于2020年9月25日 ,获评全国青少年校园排球特色学校。

相关推荐

  • 【各地区疫情贴纸图片大全,各地区疫情详情图片】

    【各地区疫情贴纸图片大全,各地区疫情详情图片】

    本文目录一览:〖壹〗、西安核酸贴纸-“红薇薇”〖贰〗、西安实现“一人一墩”,全民召唤“秦岭四宝”〖叁〗、西安“孟浩然”核酸贴纸上线,你如何评价这一贴纸的造型?〖肆〗、核酸贴纸哪些城市有西安核酸贴纸-“红薇薇”〖壹〗、西安核酸贴纸“红薇薇”是生活垃圾分类主题贴纸之一,对应有害垃圾,采用西安市花石榴花造型,并配有环保标语。主题与分类“红...

  • 渭南各地区疫情办电话/渭南疫情询问

    渭南各地区疫情办电话/渭南疫情询问

    本文目录一览:〖壹〗、华州区疫情防控办公室电话〖贰〗、韩城疫情防控中心电话〖叁〗、渭南防疫中心24小时电话〖肆〗、天津回渭南疫情防控政策华州区疫情防控办公室电话〖壹〗、华州区疫情防控办公室电话号码是0913-4711762。依据陕西省人民政府官方网站发布的《陕西省疫情防控询问电话汇总表》可知。此外依据陕西省人民政府官方网站发布的电话...

  • 昨日疫情风险地区查询图/昨日疫情数据报告

    昨日疫情风险地区查询图/昨日疫情数据报告

    本文目录一览:〖壹〗、中高风险地区名单全国实时更新(附查询入口)〖贰〗、微信怎么查看疫情轨迹图-微信了解疫况教程分享〖叁〗、天津蓟州区疫情风险等级(附查询入口)〖肆〗、全国风险地区查询中高风险地区名单全国实时更新(附查询入口)〖壹〗、全国风险等级查询入口国务院微信小程序用户可通过微信搜索“国务院客户端”小程序,进入后点击“疫情风险查...

  • 疫情管控地区邵东有哪些/邵东疫情风险等级

    疫情管控地区邵东有哪些/邵东疫情风险等级

    本文目录一览:〖壹〗、邵东有多少感染者〖贰〗、邵东为什么封城〖叁〗、新邵县疫情防控指挥部电话〖肆〗、邵东为什么风险〖伍〗、邵东会不会封城邵东有多少感染者〖壹〗、邵东有8名感染者。根据相关信息查询到2022年11月9日邵阳邵东市在近14天内有8名感染者属于高风险地区,新增15例新冠肺炎无症状感染者,现疫情已得到控制。〖贰〗、02...

  • 广州华南地区有疫情吗(广东华南区有疫情吗)

    广州华南地区有疫情吗(广东华南区有疫情吗)

    本文目录一览:〖壹〗、哪些省份是流感疫情的重灾区?〖贰〗、广州的蚊子病毒叫什么〖叁〗、广州高风险区还要封闭吗哪些省份是流感疫情的重灾区?〖壹〗、在2025-2026年冬春流感流行季,截至2026年1月初,流感疫情相对严重的区域主要集中在华东、华南和华中地区的大部分省份。这些地区的流感病毒检测阳性率仍处于高流行水平。在此之前,2025年12...

  • 烟台地区的疫情防控政策有哪些/烟台地区疫情防控措施

    烟台地区的疫情防控政策有哪些/烟台地区疫情防控措施

    本文目录一览:〖壹〗、返烟台人员最新规定〖贰〗、烟台疫情防控返乡最新政策烟台春节返乡疫情防控规定〖叁〗、2022年烟台开发区当前疫情防控政策(烟台疫情防控政策最新)〖肆〗、烟台高速路口防疫政策〖伍〗、烟台蓬莱机场防疫规定返烟台人员最新规定市外来烟返烟人员提前3天通过“烟台报备”微信小程序向目的地社区(村居)报备,须持48小时内...

  • 漳州最新疫情地区表格/漳州最新疫情地区表格图

    漳州最新疫情地区表格/漳州最新疫情地区表格图

    本文目录一览:〖壹〗、漳州疫情现在高风险地区是哪里〖贰〗、漳州是全部低风险区域吗〖叁〗、福建最新疫情报告,31省新增本土确诊43例均在福建〖肆〗、福建漳州属于疫情什么风险地区〖伍〗、福建漳州怎么带星了〖陆〗、漳州有疫情了吗漳州疫情现在高风险地区是哪里〖壹〗、漳州疫情现在没有高风险地区。根据漳州市人民政府于2022年11月...

  • 【通辽疫情新增风险地区,通辽最新疫情报告】

    【通辽疫情新增风险地区,通辽最新疫情报告】

    本文目录一览:〖壹〗、内蒙古通辽几号恢复快递〖贰〗、内蒙古通辽市335国道让下高速吗〖叁〗、通辽疫情啥时候解封〖肆〗、内蒙古自治区通辽市科尔沁左翼中旗保康镇平安是否风险区〖伍〗、扎兰艾勒嘎查无症状感染者有几个〖陆〗、通辽现有多少高风险地区内蒙古通辽几号恢复快递〖...

  • 广州白云没有疫情的地区/广州白云区有疫情没有

    广州白云没有疫情的地区/广州白云区有疫情没有

    本文目录一览:〖壹〗、广州白云区均禾街文星酒店调整为低风险地区(12月16日)〖贰〗、三元里有疫情吗〖叁〗、广州白云区红星有疫情吗广州白云区均禾街文星酒店调整为低风险地区(12月16日)〖壹〗、自2021年12月16日零时起,广州市白云区均禾街文星酒店由中风险地区调整为低风险地区。具体信息如下:调整时间:2021年12月16日零时起。调整...

  • 疫情地区美团补贴怎么领/美团商家疫情期间能有补偿吗

    疫情地区美团补贴怎么领/美团商家疫情期间能有补偿吗

    本文目录一览:〖壹〗、深圳发放3000万元数字人民币红包,市民通过美团抽签领取后可在实体...〖贰〗、...用户可在美团领取消费补贴用于“衣食住行”〖叁〗、美团佣金优惠,诚意有几分?〖肆〗、美团政府补贴怎么领取深圳发放3000万元数字人民币红包,市民通过美团抽签领取后可在实体...深圳发放3000万元数字人民币红包,市民通过美团抽签...

返回顶部