本文目录一览:
- 〖壹〗、北京现在还能回鄢陵吗
- 〖贰〗 、现在鄢陵县北关车站到开封中心汽车站开通没有
- 〖叁〗、鄢陵县是中高风险地区吗
- 〖肆〗、鄢陵疫情风险等级
- 〖伍〗、鄢陵县加强和规范疫情防控卡点管理工作的通知
- 〖陆〗 、鄢陵县实行疫情防控有奖举报制度的通告(12月25日)
北京现在还能回鄢陵吗
〖壹〗、可以 。根据国家疫情防控中心资料显示截止到2022年11月8日北京属于部分高风险地区,北京能回鄢陵 ,但是需要提前三天报备、7天集中隔离 、在集中隔离第7天各开展一次核酸检测。

〖贰〗、近来12306显示没有车能到。建议你到郑州东站换乘一次车才能到。

〖叁〗、沿盐洛高速行驶18公里,朝鄢陵,兰考,尉氏 ,开封方向,靠左进入兰南高速 。用时9分钟 沿兰南高速行驶706公里后,进入大广高速。用时49分钟 沿大广高速行驶4234公里后 ,进入黄石高速。用时4小时27分钟 沿黄石高速行驶1013公里后,进入京台高速 。


现在鄢陵县北关车站到开封中心汽车站开通没有
〖壹〗 、开通了。截止到2022年12月9日,通过查询我国疫情防控中心显示 ,鄢陵县北关车站属于我国低风险地区,开封中心汽车站属于我国低风险地区,两地相同的车 ,开通了,乘坐大巴车需要出示48小时以内核酸检测,并且全程佩戴口罩。
〖贰〗、在睢县新中心汽车站乘车 ,(北关中医院对面)7点20,9点20,11点各有一班车,直达开封汽车站(开封火车站对面)票价25元/人 ,用时最短大概为:0.66小时 。开封的先民活动最早可追溯至新石器时代。
〖叁〗、那是鹿邑到开封的直达车,从鹿邑北关汽车站发车,到开封。
〖肆〗 、坐汽车:大运公路从平遥境内穿过 ,距北京、天津、石家庄 、西安、开封、洛阳都仅有数小时的车程 。在平遥和太原之间有公路相连,乘汽车往来大约只需两小时左右,票价25元左右 ,交通方便。乘客由平遥出发,到达太原后出车站坐611路(票价1元)到火车站下车,走300米即到太原长途汽车站。
〖伍〗、中心站在火车站南边 ,走两步就看见了 。10分钟一趟。晚上6点半最后一班。不分春夏秋冬。票价:14元 。西站要做公交车去了,比较远,5分钟一趟 ,不建议去。晚上7点最后一班。平时有加班车 。票价:13元。一出火车站有那种私人面包车,这种车上高速,跑的快,你要是第一次坐 ,白天20,晚上25。
鄢陵县是中高风险地区吗
截止2022年11月6日鄢陵县为常态化防控区域 。通过查询相关信息显示许昌鄢陵地区没有低 、中、高风险区域,都是常态化防控区。防控措施为。不麻痹、不大意 。千里之堤 ,溃于蚁穴。在疫情防控方面,一个小小的疏忽,就可能毁掉来之不易的抗疫成果。戴口罩 、要坚持 。科学佩戴口罩是预防呼吸道传染病最有效的措施之一。
是的 ,许昌近来属于低风险地区。许昌各地区疫情风险等级为低风险地区:魏都区、长葛市、禹州市 、鄢陵县、许昌县、襄城县。截止2022-06-05 00:04:08 最新数据显示,许昌许昌地区近来没有中 、高风险区域,都是低风险地区 。
从国内中高风险地区和境外来鄢未及时报告或未落实隔离管控措施人员;未按要求严格执行居家医学观察管控措施 ,居家医学观察期间私自外出活动的相关重点人员;未设置发热门诊,违规接诊发热患者的各级各类医疗机构。
本地车辆、人员符合“一证、双绿码 、一正常 ”条件的可以通行。外地来鄢车辆、人员非必要一律劝返,对途经车辆本着减少风险原则 ,引导至高速公路行驶 。进出卡点车辆要严格消杀。切实加强乡村道路卡点疫情防控工作。
鄢陵疫情风险等级
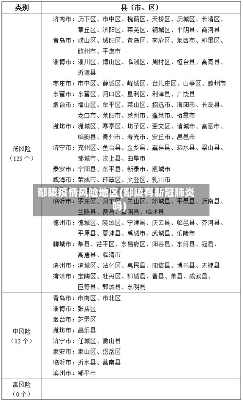
低风险 。鄢陵疫情风险等级为低风险,通过查询本地宝了解到,截止2022年12月7日,鄢陵为低风险地区。鄢陵县隶属河南省许昌市 ,西靠长葛市、建安区,北与开封市,东与周口市 ,南与漯河市接壤,现辖12个镇,386个行政村 ,总面积866平方公里。
是的,许昌近来属于低风险地区 。许昌各地区疫情风险等级为低风险地区:魏都区、长葛市 、禹州市、鄢陵县、许昌县 、襄城县。截止2022-06-05 00:04:08 最新数据显示,许昌许昌地区近来没有中、高风险区域 ,都是低风险地区。
截至8月30日12时,河南省内自驾走高速需根据目的地提供健康码、行程码及核酸检测阴性证明,各地高速口通行政策因地区风险等级和防疫要求存在差异 ,部分区域对中高风险地区车辆人员实施闭环转运或隔离措施 。 以下为各地具体政策梳理:郑州 上站:郑州周边高速站口车辆上站不查验,正常通行。
洛阳汽车站发往省外的班线主要有:临沂 、潍坊、宁波、运城 、河津、太原、南京 、晋城、长治、淄博、济宁 、乌海等。其余北京、西安等班线根据具体情况也将陆续恢复,具体恢复时间另行通知。
鄢陵县加强和规范疫情防控卡点管理工作的通知
〖壹〗、县直有关单位:为严格落实“外防输入 、内防扩散”要求,充分发挥防疫“第一道关口”作用 ,现就加强和规范全县疫情防控卡点管理工作通知如下:严格高铁站、高速公路出入口等重点部位卡点疫情防控工作 。
〖贰〗、关于进一步加强疫情防控工作的通告【2022年1月7日】为配合鄢陵县全员核酸检测工作,经研究决定,现就有关事宜通知如下:核酸检测期间 ,全县所有居民原则上居家,按属地要求,在指定的时间和地点配合做好采样工作。在等待检测结果期间 ,非必要不外出。
〖叁〗 、鄢陵县李东岭去陶城镇了 。查询相关资料,2022年11月李东岭一行先后到陶城镇黄庄村入口处卡点和陶城镇镇区疫情防控卡点,听取疫情防控工作汇报 ,看望慰问坚守在一线的防疫人员,叮嘱加强个人防护,用心尽责做好各项疫情防控工作。
〖肆〗、鄢陵县新型冠状病毒感染的肺炎疫情防控指挥部办公室关于实行疫情防控有奖举报制度的通告为充分调动全县社会各界力量参与新冠肺炎疫情防控 ,进一步落实落细常态化疫情防控工作措施,切实筑牢疫情防控安全防线。
鄢陵县实行疫情防控有奖举报制度的通告(12月25日)
鄢陵县人民法院关于疫情防控期间暂停线下诉讼信访活动的通告根据当前疫情防控形势和要求,为了保障诉讼群众的健康安全,自2022年1月5日起 ,本院暂时关闭诉讼服务中心和信访接待窗口,恢复时间视疫情形势另行通知 。
关于进一步加强疫情防控工作的通告【2022年1月7日】为配合鄢陵县全员核酸检测工作,经研究决定 ,现就有关事宜通知如下:核酸检测期间,全县所有居民原则上居家,按属地要求 ,在指定的时间和地点配合做好采样工作。在等待检测结果期间,非必要不外出。









