本文目录一览:
- 〖壹〗 、山东重点疫区有哪些城市
- 〖贰〗、山东3个中风险地区是哪里?
- 〖叁〗、山东省青岛市黄岛区有疫情吗
山东重点疫区有哪些城市
〖壹〗、近来青岛莱西市,滨州市 ,淄博市,德州禹城市,威海市为高风险地区。疫情的高中低风险地区划分标准是依据一个街道或者乡镇14天内是否有新冠确诊病例 、有多少病例,来进行划分高中低这三个风险等级 ,且具体的划分标准还需要按照新冠肺炎疫情转变进行适时调整 。大家比较好要依据自己所住区域的疫情时势,更改自己的行程,以减少新冠肺炎疾病的传播。

〖贰〗、广东省、广西壮族自治区 、贵州省、重庆市、山东省 、云南省以及海南省曾是我国狂犬病的高发区域。 近年来 ,这些地区的狂犬病发病率都有显著下降。 东北三省的黑龙江省、吉林省和辽宁省,以及西部的新疆维吾尔自治区、西藏自治区和青海省等传统低发区域 。

〖叁〗 、传统的重点疫区广东、广西、贵州 、重庆、山东、云南和海南,近年发病率都有较大幅度的下降。而传统的低发区 ,如东北三省的黑龙江、吉林和辽宁,西部的新疆 、西藏、青海,最近3年或3年以上一直连续保持发病率为0 ,已有条件在中国第一批摘掉狂犬病疫区的帽子。

〖肆〗、西藏和青海省多年来未报告狂犬病病例,因此可以视为非疫区 。 山西 、辽宁、吉林、内蒙古 、陕西、甘肃、新疆 、黑龙江、宁夏和河北等10个省区历史上几乎未报告狂犬病病例。 过去5年内,广西、广东 、贵州、湖南和四川等5个省的狂犬病死亡人数比较多 ,这5省的病例数占全国报告病例总数的55%。
〖伍〗、狂犬病通常表现为散发性病例,但在与高发区接壤的低发地区,也可能发生暴发 。1 甘肃、陕西 、新疆、宁夏和辽宁等省份近年来报告了输入或首发病例。1 国务院已将河北、山西 、江西、山东、湖北 、湖南、广东、广西 、重庆、四川、贵州和云南列为重点疫区,以加强防控力度。
〖陆〗 、新疆乌鲁木齐:从河北、辽宁返回乌鲁木齐需要隔离;从北京返回乌鲁木齐的人员 ,落地后须统一接受核酸检测;除密接等特殊人员外,检酸检测合格正常的,如有顺义区旅居史的 ,须集中隔离;顺义区以外的人员,由所在社区接管,签订相关告知书 ,按时进行核酸检测,至于是否居家隔离,由社区根据具体情况研判 。

山东3个中风险地区是哪里?
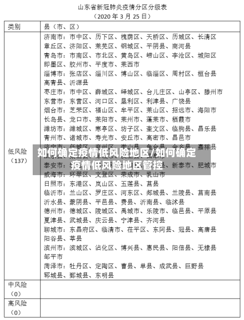
山东3个中风险地区分别是:济南市历城区、济南市槐荫区、德州市德城区。济南市历城区之所以被列为中风险地区 ,主要是因为在过去的14天内,该区域报告了若干起本地新冠肺炎确诊病例。这些病例的出现可能与人员流动 、社区传播等多种因素有关 。
截止2021年8月13日山东一共有三个中高风险地区如下:中高风险地区判断标准 是地域,以街道、乡镇为基本单位。是时间 ,最长潜伏期14天为一个单位。是疫情,有多少病例,有没有发生聚集性疫情。具体标准是一个街道在14天内有没有新冠肺炎确诊病例,有多少 ,来划分 。
高风险。临缺毕判清属于疫情数吵高风险地区,临清是山东省辖县级市,由聊城市代管。截伏改止2022年11月28日该地属于疫情防控管理时期 ,任何人不得外出,且必须每天进行核酸检测 。第什么是疫情的高中低风险区 高风险区域:是总计新冠确手饥诊病例有超过50例,且14天内是有聚集性疫情出现。
山东省青岛市黄岛区有疫情吗
〖壹〗、截至2022年2月23日 ,山东省青岛市黄岛区未报告新增本土疫情,但青岛市发现1例本土确诊病例,其活动轨迹未明确涉及黄岛区。以下是具体信息梳理:确诊病例情况:2022年2月22日 ,青岛市报告1例本土确诊病例 。
〖贰〗 、其他区域情况:除黄岛区九龙江路53号甘水湾小区外,青岛市其他区域的风险等级保持不变。这表明疫情在青岛市其他地区尚未形成大规模传播风险,但仍需保持警惕 ,继续落实常态化疫情防控措施。
〖叁〗、轨迹信息可能随流调进展动态更新,建议通过“青岛本地宝 ”公众号回复“轨迹”,获取黄岛、市南 、市北、李沧、城阳 、胶州、莱西等区市确诊病例及无症状感染者的完整行程记录 。若个人行程与已公布轨迹存在时空重合,需立即向社区报备并配合落实核酸检测、隔离观察等防控措施。









